返回
POM材料市场调查报告
2025年3月28日 10点10分 新长城
一、材料概述
聚甲醛学名聚氧化次甲基,英文名称Polyoxymethylenes,Polyacetal(简称POM),是分子主链中含有[-CH2-O-]链节的线性高分子化合物,为乳白色不透明结晶性线性热塑性树脂。POM是一种没有侧基、高密度、高结晶的线性聚合8物,具有优异的综合性能。它是继尼龙之后发展的优良树脂品种,具有较高的力学性能,如强度、模量、耐磨性、韧性、耐疲劳性和抗蠕变性,还具有优良的电绝缘性、耐溶剂性和可加工性,是五大通用工程塑料之一,又称“赛钢”。
POM按分子链中化学结构的不同可分为均聚甲醛和共聚甲醛两种,均聚甲醛一般是由无水聚甲醛聚合而得,共聚甲醛是由三聚甲醛与少量二氧戊环的共聚产物。正是由于结构上的不同,导致均聚和共聚甲醛在各项性能下存在差异。
材料特性
表1 聚甲醛材料特性表

聚甲醛的发展历史

二、产品应用
电子电器领域

汽车领域

工业领域

医疗器械

其他领域

三、全球POM市场
截至2024年2月,全球POM产能合计达到190万吨/年以上。其中,共聚POM产能占比达90%以上。从地区分布来看,全球产能高度集中在美国、日本和韩国等发达国家和中国,主要生产商包括塞拉尼斯(旗下泰科纳)、宝理(泰科纳和大赛璐合资)、杜邦、韩国工程(塞拉尼斯和三菱化学合资)、三菱等(见表2)。目前塞拉尼斯、宝理是世界上最大的POM生产商。进出口方面,2020年世界最大POM进口国为中国,约占世界进口总量的31.5%,而韩国为世界POM最大出口国,全年出口约占总出口量的15.4%(见表3、表4)。
全球主要POM供应商(不完全统计)

全球POM市场供需状况

四、国内POM市场
国内主要POM厂家
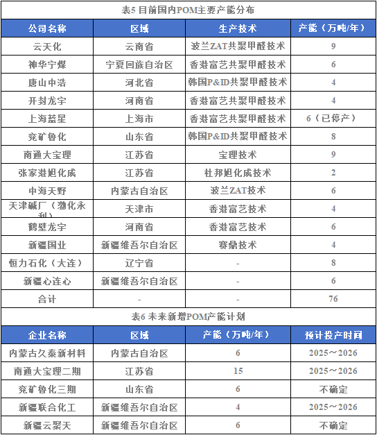
除去已长期停产的上海蓝星,国内现有十三家企业拥有聚甲醛产能(见表5),总产能达到约76万吨/年,同比增长约38%。从我国聚甲醛行业主要竞争者入场进程来看(见图1),我国聚甲醛竞争者成立时间较为分散,竞争者之间注册资本规模差异相对较大。国内聚甲醛规模化装置的生产技术大多来自于国外,尤其是中资背景的聚甲醛企业全部引进较低的生产技术,主要以波兰ZAT技术、中国香港富艺技术和韩国P&ID技术为主。与美国杜邦和日本旭化成公司的工艺技术相比,这些技术稍显落后,成品性能和稳定性有待提高。
2024年国内部分新增POM产能包括天津渤化4万吨/年装置、恒力石化8万吨/年装置、新疆心连心6万吨/年装置、南通大宝理9万吨/年装置(代替原南通宝泰菱6万吨/年装置),合计新增产能27万吨。近年来国内仍有数个新增POM生产装置处于建设中。待这些新产能完全释放后,国产料市场占有率将逐步增加,市场将会面临更严峻的考验。
未来几年我国POM新增产能主要集中在新疆、内蒙古等煤炭资源丰富的地区,主要是可利用充足的煤炭来生产甲醇,再将其用于生产甲醛。预计至2027年底,国内POM产能将达到97万吨/年,2024~2027年平均增速为9~10%左右,新增产能投产速度快于需求的增长速度。

图1 国内POM行业竞争者入场进程
(横轴表示成立年份,纵轴表示/气泡大小表示年产能)

国内POM消费市场及供需现状

图2 2023年国内POM主要消费领域
世界POM主要消费领域主要包括汽车行业、电子行业、日用消费品、工业机械、输水排灌、家用电器等。不同地区的消费结构有所差异,在西欧、日本地区,主要下游用途是汽车行业,占比分别达到34.8%和46.5%,其次是电子电器和工业机械;美国POM最大的下游消费领域同样是汽车行业,消费占比达38.3%,其次是工业器械和消费品领域。如图2所示,电子电器是现阶段国内POM下游最大的一个消费领域,其次是日用消费品和汽车行业。与发达国家相比,中国POM市场在工业机械、汽车、输水排灌等方面消费比例较少。随着国内汽车生产和需求的发展,未来POM消费量预计将持续稳步增加。
近年来,国内新增数个POM生产装置,产能产量均呈增长趋势。得益于新增产能的释放,2024年POM产量多高于往年同期水平(见图3),年产量较上一年度增加约19.4%。由图3、图4可以看出,近几年我国POM表观消费量总体呈增长态势,2022年以前进口POM依赖度较高,自给率不到50%,其原因为在POM消费应用中,电子电器、汽车行业以及机械行业占了67%,而这部分产品主要为高端产品,对制件原料质量要求较高,一般使用杜邦、宝理、三菱等进口品牌。但随着国产POM产能和质量的逐步崛起,以及反倾销政策的出台,近年来进口POM依赖度已逐年下降,自给率已超过55%。然而国内品牌仍多属中低端产品,供应过剩,市场以国内新兴工业领域和东南亚为主。

图3 2022~2024年国内POM产量对比图

图4 2020~2024年我国POM表观消费量统计图
五、国内POM市场价格走势
图5为2024年至今部分进口和国产POM牌号价格(中国塑料城)走势。回顾2024年一季度POM市场行情,在供应面较强支撑下,POM价格坚挺上涨,然受疲软需求制约,市场价格在季末出现回落。五一节后归来的POM一直处于震荡模式,从供应端来看,国产料方面部分POM装置有停车检修计划,进口料方面塞拉尼斯、宝理均有调涨。从需求面来看,受五一假期影响,终端制造业开工负荷不足7成,用户接盘心态疲软,采购积极性整体偏弱。月末突发大事件——商务部决定自2024年5月19日起对原产于欧盟、美国、台湾地区和日本的进口共聚聚甲醛进行反倾销立案调查。受反倾销政策影响,进口品牌宝理、旭化成、塞拉尼斯相继发布涨价函,进口POM价格集体上涨,国产POM亦受货紧叠加炒涨气氛刺激,报盘坚挺走高。
进入下半年,7-8月处于需求淡季,现货库存消化缓慢,加之场内低价报盘持续走跌,高低端价差持续扩大,市场抵触情绪影响下,行情呈下探趋势。8月部分装置进入检修状态,石化厂总库存仍维持低位,然POM市场依旧为需求淡季,订单情况表现疲软,导致了供需呈现博弈局面,市场陷入涨跌两难境地。进入传统“金九”,然市场未有明显起色,加之装置检修完毕,供应压力增大,POM市场稳中偏弱运行。国庆期间业者低价备货行为较多,市场上行趋势显著,报盘重心持续走高,且终端用户买涨不买跌心理加持,补货行为表现积极。但节后终端工厂库存有待消化,下游用户接盘兴趣转淡,购销气氛平平。 总体而言,POM市场现货流通量偏紧,主流走势相对坚挺,贸易商惜售情绪浓烈,然受终端订单牵制,用户接盘兴趣不佳,成交有限,市场报价稳中小幅波动。进入11月,库存压力增加,而市场交投依旧清淡,终端需求难振,贸易商让利出货心态较浓,POM市场弱势下行。12月来临,各石化厂库存低位,暂无出货压力,其挺价意向随之增强,POM市场行情有了一丝向好的迹象,国产料主流报盘小幅上涨,市场心态多受提振,贸易商补货积极性增强,各地交投气氛相对活跃,故市场价格有所上涨。随着季度末度南通宝理POM装置、新疆心连心POM装置先后顺利投产,国内产能、产量较往年同期明显增长。各地走货速度放缓,石化厂库存不断累积,在库存积压影响下,贸易商操盘压力较大,为求出货有小幅让利操作,终端需求缺乏利好支撑,下游接盘情绪相对谨慎,实际成交刚需为主,行情盘整运行。
自2025年1月24日反倾销政策开始实施的影响下,进口品牌塞拉尼斯、宝理、旭化成相继涨价,受进口料调涨形势刺激,国产料集体上调出厂价格200-500元/吨,贸易商挺价惜售出货,然工厂入市步伐较为缓慢,下游终端用户多询盘实单补货不多,交易量鲜少。综合来看,反倾销措施一定程度上刺激市场业者炒涨心态,短期内拉涨市场报盘。不过节后买盘尚未完全恢复,供应端压力的逐步增加也可能会导致价格上行幅度受限。因此,中长线来看,POM市场的实际走势将取决于后续装置的运行情况、需求的变化情况,预期POM报盘不乏有走低可能。

图5 2024年至今中国塑料城部分POM牌号价格走势图
【免责声明】本文所用资料和数据力争可靠、准确及全面,但不对其精确性及完整性做出保证,仅供读者参考。
