扫描关注我们

返回

PC材料市场调查报告

2023年11月24日 10点12分 新长城

一、聚碳酸酯概述

聚碳酸酯(PC)是分子链中含有碳酸基的线性高分子聚合物,可分为脂肪族、芳香族、脂肪族-芳香族等多种类型,但目前实现工业化生产的为芳香族聚碳酸酯。作为高端石化产品,聚碳酸酯是五大工程塑料中需求增速最快的热塑性材料,综合性能优异,在电子电器、板材容器、汽车工业、医疗器械、防护器材等领域有着广泛应用,并迅速扩展到航天航空、光学元件、光电信息等新兴领域。

二、聚碳酸酯特性

聚碳酸酯的主要性能

图一.png

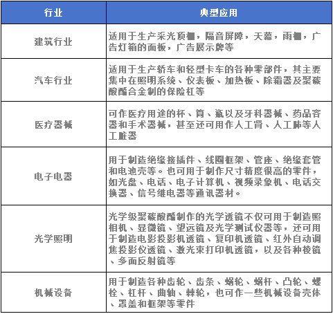
三、聚碳酸酯典型应用

图二.png

四、聚碳酸酯主要供应商及产能

国外PC主要供应商及产能

由于聚碳酸酯生产技术门槛较高,产能主要集中在跨国化工企业,供给高度集中。据相关统计,全球前六大公司产能占比高达一半以上。

全球主要PC供应商
图三.png

国产PC供应商及产能

中国是最早开始聚碳酸酯技术开发和工业化生产的国家之一,但是由于装置规模小、技术水平落后、产品质量差等原因导致了产品无法与国外相竞争。2005年以来,随着拜耳(现为科思创)、帝人、三菱等外资企业开始在中国投资建设聚碳酸酯装置,中国聚碳酸酯市场一度几乎为外资企业垄断。2014年,采用自主开发技术的浙铁大风正式投产,拉开中国聚碳酸酯扩能潮。此后,烟台万华、浙石化、利华益维远、海南华盛、平煤神马等大项目陆续签订,产能逐年呈现爆发式增长,聚碳酸酯进口依赖度逐步降低。

国内PC产能情况
图四.png
图五.png

五、我国PC进出口情况

图六.png

中国聚碳酸酯产量和消费量增长迅速,但对外依存率居高不下。近年来,国家出台了多个政策鼓励建设聚碳酸酯项目,预计以后中国聚碳酸酯进口占消费量比例将逐年下降。但另一方面也会出现产能过剩的情况,故聚碳酸酯生产企业需要提早做好应对,注重于聚碳酸酯高附加值产品及新兴领域应用开发。此外由于我国新开发的技术仍待检验和优化,新增装置产品仍将以中低端料为主,未来我国仍需要进口一定量的高性能聚碳酸酯产品才能满足国内需求。

六、过去一年PC价格走势

图七.png

由于国内产能的急速扩张,PC由供不应求转变为全面过剩。目前PC的平均产能利用率在七成左右,在产能大幅增长的背景下,国内PC产量也因此创历史新高。近年来,由于国产PC装置投产集中在低端货源,致使低价货源供应量剧增,导致市场整体价格走低。

2023年以来,从终端消费数据来看,仅仅只有新能源汽车产量数据较去年同期保持明显增长态势,汽车及电子电器行业则均同比下滑,这也直接导致PC下游工厂订单数量及开工水平持续不佳,进而影响对PC的刚需消化量。目前来看,终端企业整体开工不高,且对原料库存消化缓慢,实际备货也未见明显好转,交投始终维持低迷态势。综合来看,由于原料双酚A难以摆脱低位态势,成本端支撑有限,基本面乏善可陈,高负荷与低消费的博弈继续,不排除后期PC价格继续下滑可能。



【免责声明】本文所用资料和数据力争可靠、准确及全面,但不对其精确性及完整性做出保证,仅供读者参考。

处理中...